苏州湾园区 | 聚焦主动学习,解码幼儿成长
日期:2025-05-22 09:45:48 浏览量:8
—— 苏州湾实幼教师学用评价工具实践活动
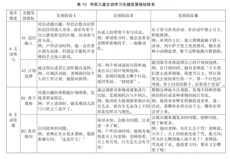
在学前教育探索之路上,我们持续关注幼儿主动学习发展。五月,围绕 “学前儿童主动学习关键发展指标体系”,学用“主动学习”评价工具,分析幼儿实践活动,以理论为锚,借观察探航,解码幼儿成长密码。
理论筑基:深研指标体系。教师们研读《学前儿童主动学习指标体系研究》,明晰各阶段幼儿行为特征,实践躬行:观察游戏片段。选定建构、角色等游戏场景,教师聚焦幼儿行为。教师们以观察表记录细节,锚定指标解析行为,让幼儿主动学习表现可视化 。成果展示:图文解码成长。通过表格对比,直观呈现不同幼儿各维度发展水平;借雷达图,清晰勾勒主动学习能力轮廓 。搭配游戏照片,教师剖析发展优势与不足
此次活动,让理论落地实践,教师们掌握评价工具,精准洞察幼儿成长。未来,我们将持续以研促教,用专业陪伴,点亮幼儿主动学习的成长之路 ,让学前教育的探索,永远奔赴在理解儿童、支持儿童的炽热旅程中 。
![]()
- 上一篇:没有了
- 下一篇: 幼儿园自然角的“破”与“立”
